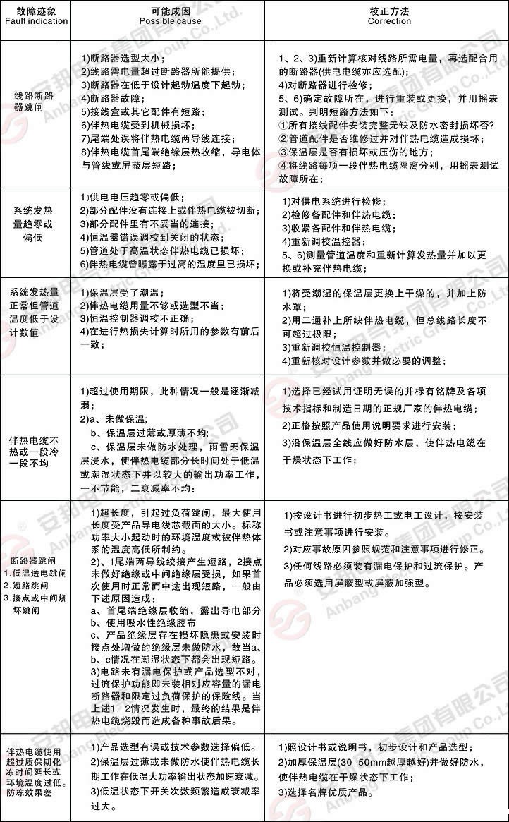
为了更好的分析出管道电伴热故障原因,并且给出相对应的解决方法,米兰app体育官方入口下载安装集团小编制作了以下图表,图表中包括管道电伴热系统中线路断路器跳闸、管道电伴热系统发热量趋零或偏低、管道电伴热系统不热或冷热不均等故障的原因分析及检修方法。
电伴热带故障原因及故障检修参照图表
上述简析了管道电伴热故障原因及检修方法,但是米兰app体育官方入口下载安装小编认为电伴热客户完全可以减少(避免)故障的发生。那么如何才能减少(避免)故障的发生呢?米兰app体育官方入口下载安装技术员认为应该使用正规企业生产的电伴热产品,对管道电伴热系统进行一年一次的例行检修。
关键词:电伴热带厂家、管道电伴热、米兰app体育官方入口下载安装集团


